Toggle navigation
熬叔精选
素材汇编
写作课程
每月批量下载
联系熬叔
首页
专题汇编
热门分类
民主生活会
述职述廉
心得体会
调研报告
乡村振兴
组织生活会
党史党课
党建工作
学习提升
其他
公开资料
体制攻略
写材料技巧
写作提纲
写作用典
金句素材
过渡句
排比句
实用材料
其他公文材料
规章办法
入党范文
经验材料
教育整顿
先进事迹
理论学习
会员
中心
登录
注册
首页
讲话发言
领导讲话
/ 市拟任科级领导职务政治理论水平任职资格考试题库
docx
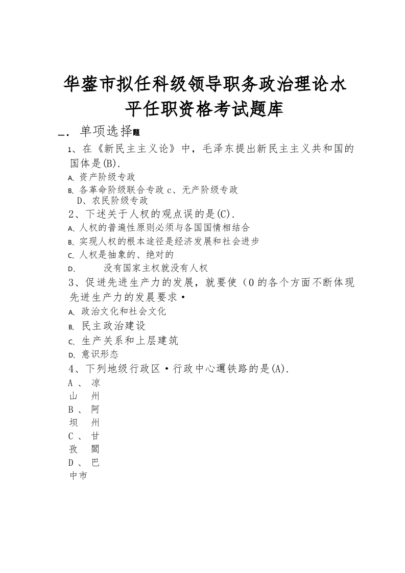
市拟任科级领导职务政治理论水平任职资格考试题库
发布 2023-12-01 00:00:00
阅读 170
大小 384.6K
收藏
手机查看
VIP会员可免费下载与转存
开通会员
马上下载
剩余内容已隐藏,点击付费后查看
熬友注意:
升级
VIP
免费浏览,您当前 未登录
升级VIP
熬友注意:
您需要支付
¥29.00
元后才能查看这篇内容
微信支付
点赞(
0
)
打赏
本文分类:
领导讲话
本文标签:无
浏览次数:
170
次浏览
发布日期:2023-12-01 00:00:00
本文链接:
https://aoshu.zhishifufei.com.cn/lingdaojianghua/120289.html
上一篇 >
市国资委主任在外部董事年度工作会议上的讲话
下一篇 >
市委书记在市慈善总会第X次会员大会上的讲话
第1470期(20篇)十六届淮南市政协五次会议大会发言材料汇编(分组、审议)
第1463期(4篇)甘肃省文明办主任会议交流发言材料汇编
第1467期(14篇)济南市政协十五届五次会议大会发言材料汇编(分组、审议)
第1464期(10篇)重庆市文明办主任会议发言材料汇编
联系客服
微信扫一扫咨询
微信公众账号
微信扫一扫加关注
发表
评论
返回
顶部