Toggle navigation
熬叔精选
素材汇编
写作课程
每月批量下载
联系熬叔
首页
专题汇编
热门分类
民主生活会
述职述廉
心得体会
调研报告
乡村振兴
组织生活会
党史党课
党建工作
学习提升
其他
公开资料
体制攻略
写材料技巧
写作提纲
写作用典
金句素材
过渡句
排比句
实用材料
其他公文材料
规章办法
入党范文
经验材料
教育整顿
先进事迹
理论学习
会员
中心
登录
注册
首页
每日更新
/ 2006年河北公务员行测考试真题及答案
docx
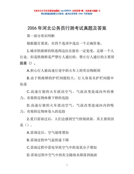
2006年河北公务员行测考试真题及答案
发布 2024-12-24 23:51:08
阅读 1012
大小 68.9 KB
收藏
手机查看
VIP会员可免费下载与转存
开通会员
马上下载
剩余内容已隐藏,点击付费后查看
熬友注意:
升级
VIP
免费浏览,您当前 未登录
升级VIP
熬友注意:
您需要支付
¥29.00
元后才能查看这篇内容
微信支付
点赞(
0
)
打赏
本文分类:
每日更新
本文标签:无
浏览次数:
1012
次浏览
发布日期:2024-12-24 23:51:08
本文链接:
https://aoshu.zhishifufei.com.cn/meirigengxin/274891.html
上一篇 >
2022年重庆公务员申论考试真题及答案
下一篇 >
2024年度个人述责述廉情况报告
预备党员2026年一季度思想汇报
市交通运输局2026年第一季度党风廉政建设工作总结
攻坚克难类过渡句(2026年3月17日)
2026年全县卫生健康工作要点
联系客服
微信扫一扫咨询
微信公众账号
微信扫一扫加关注
发表
评论
返回
顶部