Toggle navigation
熬叔精选
素材汇编
写作课程
每月批量下载
联系熬叔
首页
专题汇编
热门分类
民主生活会
述职述廉
心得体会
调研报告
乡村振兴
组织生活会
党史党课
党建工作
学习提升
其他
公开资料
体制攻略
写材料技巧
写作提纲
写作用典
金句素材
过渡句
排比句
实用材料
其他公文材料
规章办法
入党范文
经验材料
教育整顿
先进事迹
理论学习
会员
中心
登录
注册
首页
每日更新
/ 2010年河北公务员行测考试真题
docx
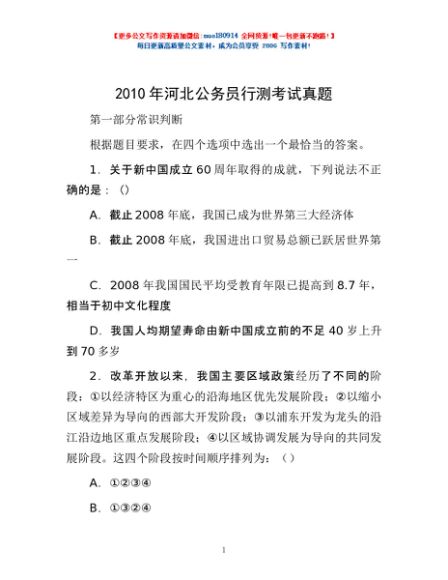
2010年河北公务员行测考试真题
发布 2024-12-24 23:51:29
阅读 1011
大小 63.97 KB
收藏
手机查看
VIP会员可免费下载与转存
开通会员
马上下载
剩余内容已隐藏,点击付费后查看
熬友注意:
升级
VIP
免费浏览,您当前 未登录
升级VIP
熬友注意:
您需要支付
¥29.00
元后才能查看这篇内容
微信支付
点赞(
0
)
打赏
本文分类:
每日更新
本文标签:无
浏览次数:
1011
次浏览
发布日期:2024-12-24 23:51:29
本文链接:
https://aoshu.zhishifufei.com.cn/meirigengxin/274935.html
上一篇 >
党课:从百年党史中汲取智慧力量
下一篇 >
2024年区局意识形态工作情况的报告
区司法局党组成员、副局长2025年民主生活会个人对照检查材料
银行纪委书记2025年度民主生活会个人对照检查材料(带案例)
在市工信局2025年度意识形态工作总结会上的讲话
2025年度县委民主生活会召开情况总结报告
联系客服
微信扫一扫咨询
微信公众账号
微信扫一扫加关注
发表
评论
返回
顶部