Toggle navigation
熬叔精选
素材汇编
写作课程
每月批量下载
联系熬叔
首页
专题汇编
热门分类
民主生活会
述职述廉
心得体会
调研报告
乡村振兴
组织生活会
党史党课
党建工作
学习提升
其他
公开资料
体制攻略
写材料技巧
写作提纲
写作用典
金句素材
过渡句
排比句
实用材料
其他公文材料
规章办法
入党范文
经验材料
教育整顿
先进事迹
理论学习
会员
中心
登录
注册
首页
每日更新
/ “党风廉政”类排比金句32组
docx
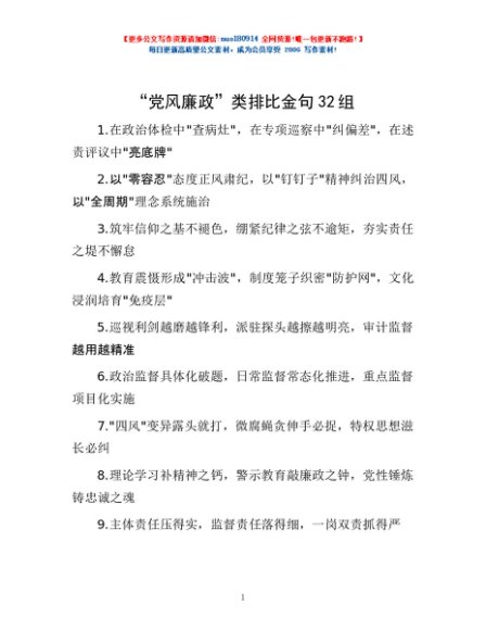
“党风廉政”类排比金句32组
发布 2025-03-31 22:47:36
阅读 1024
大小 57.2 KB
收藏
手机查看
VIP会员可免费下载与转存
开通会员
马上下载
剩余内容已隐藏,点击付费后查看
熬友注意:
升级
VIP
免费浏览,您当前 未登录
升级VIP
熬友注意:
您需要支付
¥29.00
元后才能查看这篇内容
微信支付
点赞(
0
)
打赏
本文分类:
每日更新
本文标签:无
浏览次数:
1024
次浏览
发布日期:2025-03-31 22:47:36
本文链接:
https://aoshu.zhishifufei.com.cn/meirigengxin/282377.html
上一篇 >
乡镇在社会工作会议上的表态发言
下一篇 >
教师演讲稿:淬炼理论“内功”,锻炼能力“真功”,锤炼本领“硬功”
乡镇党委书记学习2026年全国政府工作报告感悟
县(区)交通运输局以高质量党建推动中心工作提质增效经验总结
县委宣传部部长在省委党校中青班培训时的心得体会
办公室工作“五个定位”
联系客服
微信扫一扫咨询
微信公众账号
微信扫一扫加关注
发表
评论
返回
顶部