Toggle navigation
熬叔精选
素材汇编
写作课程
每月批量下载
联系熬叔
首页
专题汇编
热门分类
民主生活会
述职述廉
心得体会
调研报告
乡村振兴
组织生活会
党史党课
党建工作
学习提升
其他
公开资料
体制攻略
写材料技巧
写作提纲
写作用典
金句素材
过渡句
排比句
实用材料
其他公文材料
规章办法
入党范文
经验材料
教育整顿
先进事迹
理论学习
会员
中心
登录
注册
首页
每日更新
/ 50条生活会批评和自我批评意见
docx
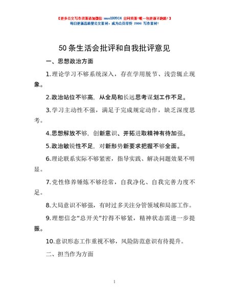
50条生活会批评和自我批评意见
发布 2026-02-27 19:34:38
阅读 1011
大小 57.95 KB
收藏
手机查看
VIP会员可免费下载与转存
开通会员
马上下载
剩余内容已隐藏,点击付费后查看
熬友注意:
升级
VIP
免费浏览,您当前 未登录
升级VIP
熬友注意:
您需要支付
¥29.00
元后才能查看这篇内容
微信支付
点赞(
0
)
打赏
本文分类:
每日更新
本文标签:无
浏览次数:
1011
次浏览
发布日期:2026-02-27 19:34:38
本文链接:
https://aoshu.zhishifufei.com.cn/meirigengxin/298060.html
上一篇 >
在某局2026年春节节后收心会上的讲话
下一篇 >
在2026年“三八”国际劳动妇女节座谈会上的讲话提纲
“党课荟”系列第396期杨洋:全面深刻理解和把握“增强党的思想引领力”
“党课荟”系列第396期杨洋:全面深刻理解和把握“增强党的思想引领力”
交警支队班子成员2025年度组织生活会个人对照检查材料
党支部2025年度基层党组织组织生活会班子整改清单
联系客服
微信扫一扫咨询
微信公众账号
微信扫一扫加关注
发表
评论
返回
顶部