Toggle navigation
熬叔精选
素材汇编
写作课程
每月批量下载
联系熬叔
首页
专题汇编
热门分类
民主生活会
述职述廉
心得体会
调研报告
乡村振兴
组织生活会
党史党课
党建工作
学习提升
其他
公开资料
体制攻略
写材料技巧
写作提纲
写作用典
金句素材
过渡句
排比句
实用材料
其他公文材料
规章办法
入党范文
经验材料
教育整顿
先进事迹
理论学习
会员
中心
登录
注册
首页
每日更新
/ 组工写作提纲30例(20260323)
docx
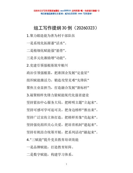
组工写作提纲30例(20260323)
发布 2026-03-24 18:54:30
阅读 1003
大小 62 KB
收藏
手机查看
VIP会员可免费下载与转存
开通会员
马上下载
剩余内容已隐藏,点击付费后查看
熬友注意:
升级
VIP
免费浏览,您当前 未登录
升级VIP
熬友注意:
您需要支付
¥29.00
元后才能查看这篇内容
微信支付
点赞(
0
)
打赏
本文分类:
每日更新
本文标签:无
浏览次数:
1003
次浏览
发布日期:2026-03-24 18:54:30
本文链接:
https://aoshu.zhishifufei.com.cn/meirigengxin/298741.html
上一篇 >
在市树立和践行正确政绩观学习教育工作推进会议上的讲话
下一篇 >
高质量发展“九以九新”
在学院树立和践行正确政绩观学习教育启动工作党委扩大会议上的讲话
2026年树立和践行正确政绩观学习教育专项学习计划
在全市民政系统树立和践行正确政绩观学习教育动员部署会上的讲话
习近平关于树立和践行正确政绩观论述摘编
联系客服
微信扫一扫咨询
微信公众账号
微信扫一扫加关注
发表
评论
返回
顶部