Toggle navigation
熬叔精选
素材汇编
写作课程
每月批量下载
联系熬叔
首页
专题汇编
热门分类
民主生活会
述职述廉
心得体会
调研报告
乡村振兴
组织生活会
党史党课
党建工作
学习提升
其他
公开资料
体制攻略
写材料技巧
写作提纲
写作用典
金句素材
过渡句
排比句
实用材料
其他公文材料
规章办法
入党范文
经验材料
教育整顿
先进事迹
理论学习
会员
中心
登录
注册
首页
热门分类
民主生活会
/ 2022年7月党支部主题党日会议议程
docx
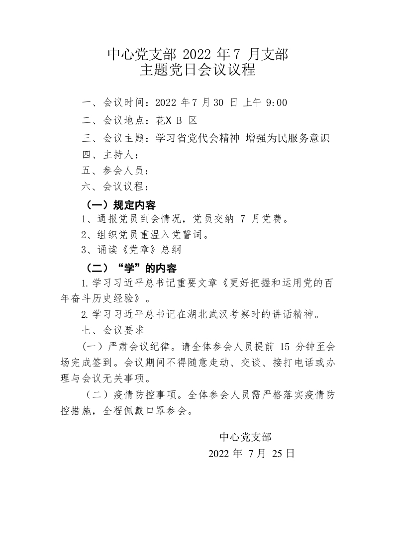
2022年7月党支部主题党日会议议程
发布 2023-07-18 00:00:00
阅读 476
大小 10.68K
收藏
手机查看
VIP会员可免费下载与转存
开通会员
马上下载
剩余内容已隐藏,点击付费后查看
熬友注意:
升级
VIP
免费浏览,您当前 未登录
升级VIP
熬友注意:
您需要支付
¥29.00
元后才能查看这篇内容
微信支付
点赞(
0
)
打赏
本文分类:
民主生活会
本文标签:无
浏览次数:
476
次浏览
发布日期:2023-07-18 00:00:00
本文链接:
https://aoshu.zhishifufei.com.cn/minzhushenghuohui/138705.html
上一篇 >
2022年6月七一新闻稿汇编(8篇)
下一篇 >
2022年XX前三季度经济运行综述(20221106)
“党课荟”系列第393期张忠军:把锤炼党性作为终身课题
“党课荟”系列第392期李俭:继往开来:从“十四五”辉煌成就到坚定不移迈向“十五五”新征程(四中全会)
“党课荟”系列第391期洪向华:夯实基础、全面发力,奋力谱写中国式现代化新篇章——学习贯彻党的二十届四中全会精神
“党课荟”系列第390期陈志刚:深刻把握党的二十届四中全会提出的新概念新观点新论断
联系客服
微信扫一扫咨询
微信公众账号
微信扫一扫加关注
发表
评论
返回
顶部