Toggle navigation
熬叔精选
素材汇编
写作课程
每月批量下载
联系熬叔
首页
专题汇编
热门分类
民主生活会
述职述廉
心得体会
调研报告
乡村振兴
组织生活会
党史党课
党建工作
学习提升
其他
公开资料
体制攻略
写材料技巧
写作提纲
写作用典
金句素材
过渡句
排比句
实用材料
其他公文材料
规章办法
入党范文
经验材料
教育整顿
先进事迹
理论学习
会员
中心
登录
注册
首页
热门分类
乡村振兴
/ 创新深化改革攻坚开放提升综合晾晒指标一季度情况
docx
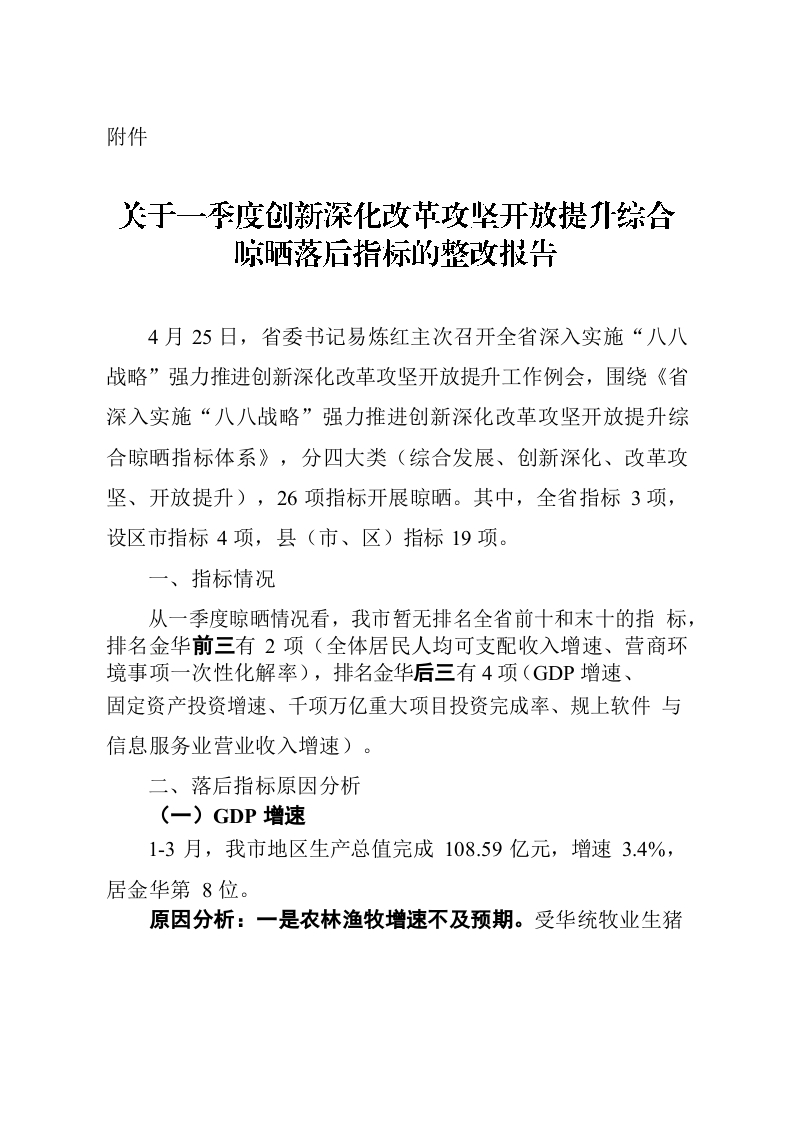
创新深化改革攻坚开放提升综合晾晒指标一季度情况
发布 2023-07-18 00:00:00
阅读 271
大小 98.12K
收藏
手机查看
VIP会员可免费下载与转存
开通会员
马上下载
剩余内容已隐藏,点击付费后查看
熬友注意:
升级
VIP
免费浏览,您当前 未登录
升级VIP
熬友注意:
您需要支付
¥29.00
元后才能查看这篇内容
微信支付
点赞(
0
)
打赏
本文分类:
乡村振兴
本文标签:无
浏览次数:
271
次浏览
发布日期:2023-07-18 00:00:00
本文链接:
https://aoshu.zhishifufei.com.cn/xiangcunzhenxing/170565.html
上一篇 >
创建“五星”支部乡村振兴“扛旗”
下一篇 >
利通区:开展督导检查 推进乡村振兴实效
在镇2026年安全稳定工作会议上的讲话
在镇村(社区)“两委”干部业务培训会上的讲话
在参加县政府办公室党支部组织生活会时的讲话
交流发言:坚守政治定位 深耕巡察实效 以高质量巡察护航县域高质量发展
联系客服
微信扫一扫咨询
微信公众账号
微信扫一扫加关注
发表
评论
返回
顶部